Unterstützte Kommunikation
Was ist Unterstützte Kommunikation (UK)?
Jeder Mensch hat ein Recht auf Selbstbestimmung und Teilhabe. Ausgehend von den aktuellen Kompetenzen einer Person entwickelt UK individuelle Maßnahmen für eine bessere Verständigung im Alltag
Wer benötigt UK?
Wir unterstützen unsere Schülerinnen und Schüler, wenn die Voraussetzung für gelingende Kommunikationen erschwert ist. Aus einem breiten Spektrum aus verschiedenen Methoden werden individuelle Hilfen entwickelt.
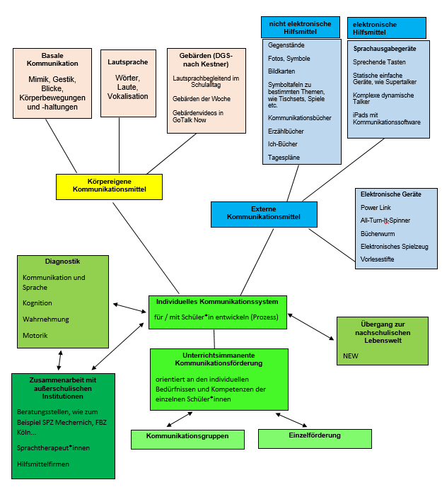
Welche alternativen Kommunikationsformen gibt es?
In der Hans-Verbeek-Schule bieten wir unseren Schülerinnen und Schülern verschiedene alternative Kommunikationsformen an:
• Körpereigene Kommunikationsformen, wie z.B. Mimik, Gestik, Gebärden
• Seit vielen Jahren gibt es an unserer Schule die „Gebärden der Woche“. Diese Gebärden stehen allen Klassen zur Verfügung. Zu bestimmten Themen (z.B. „Zeit“ und „Farben“) gibt es schon selbst erstellte Gebärdenvideos, die auf bestimmten Kommunikationshilfen abgerufen werden können.
• Kommunikationshilfen, wie Bildkarten, Symboltafeln, Kommunikationsbücher, Ich-Bücher, Erzählbücher
• Seit vielen Jahren gibt es an unserer Schule die „Gebärden der Woche“. Diese Gebärden stehen allen Klassen zur Verfügung. Zu bestimmten Themen (z.B. „Zeit“ und „Farben“) gibt es schon selbst erstellte Gebärdenvideos, die auf bestimmten Kommunikationshilfen abgerufen werden können.
• Kommunikationshilfen, wie Bildkarten, Symboltafeln, Kommunikationsbücher, Ich-Bücher, Erzählbücher
• Einfache elektronische Sprachausgabegeräte, wie sprechende Tasten, Vorlesestifte, Super Talker,...
• Elektronische Geräte, wie All-Turn-It-Spinner, Power Link, Bücherwurm,...
• Komplexe dynamische Kommunikationshilfen, wie iPads mit verschiedenen Kommunikationsapps, Talker,...
• Elektronische Geräte, wie All-Turn-It-Spinner, Power Link, Bücherwurm,...
• Komplexe dynamische Kommunikationshilfen, wie iPads mit verschiedenen Kommunikationsapps, Talker,...
Eine ganzheitliche Sprach- und Kommunikationsförderung ist ein fester Bestandteil des Gesamtkonzeptes unserer Schule. Da Sprache bzw. Interaktion und Kommunikation im sozialen Umfeld in jedem Moment stattfindet, wird Sprach- und Kommunikationsförderung im gesamten Schulalltag sowohl im Unterricht als auch in Spiel- und Alltagssituationen realisiert und somit unterrichtsimmanent umgesetzt. Grundlegendes Ziel der Sprach- und Kommunikationsförderung ist die Möglichkeit zur eigenverantwortlichen, aktiven Gestaltung von gelungenen Kommunikationssituationen.
Die Hans- Verbeek-Schule verfügt über ein Repertoire an schuleigenen einfachen Sprachausgabegeräten und schuleigenen iPads mit Kommunikationssoftware und hat somit die Möglichkeit, allen Schülern und Schülerinnen Unterstützung und Hilfe anzubieten. Je nach Bedarf erfolgt in Zusammenarbeit mit den Eltern eine individuelle UK-Versorgung.
Immer wieder gibt es neue Projekte: Seit Anfang des Jahres erstellen zwei Kolleginnen mit Hilfe ihrer Schülerinnen und Schüler eine bebilderte Menüauswahl mit Hilfe der Software „Go Talk Now“. So erweitern die älteren Schülerinnen und Schüler ihre Medienkompetenz, indem sie Fotos im Internet von einzelnen Gerichten suchen. Anschließend haben alle Schülerinnen und Schüler die Möglichkeit, sich mit Hilfe der Fotos über das iPad oder den eigenen Talker für ein Gericht zu entscheiden.
Die Hans- Verbeek-Schule verfügt über ein Repertoire an schuleigenen einfachen Sprachausgabegeräten und schuleigenen iPads mit Kommunikationssoftware und hat somit die Möglichkeit, allen Schülern und Schülerinnen Unterstützung und Hilfe anzubieten. Je nach Bedarf erfolgt in Zusammenarbeit mit den Eltern eine individuelle UK-Versorgung.
Immer wieder gibt es neue Projekte: Seit Anfang des Jahres erstellen zwei Kolleginnen mit Hilfe ihrer Schülerinnen und Schüler eine bebilderte Menüauswahl mit Hilfe der Software „Go Talk Now“. So erweitern die älteren Schülerinnen und Schüler ihre Medienkompetenz, indem sie Fotos im Internet von einzelnen Gerichten suchen. Anschließend haben alle Schülerinnen und Schüler die Möglichkeit, sich mit Hilfe der Fotos über das iPad oder den eigenen Talker für ein Gericht zu entscheiden.
Ideen und Anregungen sowie hilfreiche Tipps zum Thema „Unterstützte Kommunikation“ findet man im Internet:
Symbolsystem zur Unterstützten Kommunikation: https://www.metacom-symbole.de/
Es gibt außerdem ein schuleigenes Padlet (virtuelle Pinnwand) mit vielen hilfreichen Tipps und Links zum Thema UK. Bei Interesse oder weiterführenden Fragen können Sie das UK-Team der Schule unter uk@hvseu.onmicrosoft.com anschreiben und wir schicken Ihnen den Link gerne zu.



